E-commerce integration has become essential for small business retailers (SBR) seeking competitiveness in today’s evolving marketplace. Modern consumers increasingly use online channels for shopping and product research, creating expectations for businesses of all sizes to offer digital purchasing options alongside physical stores (Aliyev, 2021; Mkansi, 2021).
Omnichannel retailing represents a significant evolution in retail strategy, combining websites, social media, call centers, and physical stores to enhance customer experience (Hole et al., 2019). The shift from single-channel distribution to integrated approaches has become necessary for businesses to remain viable in today’s market (Min, 2021).
Puerto Rico presents a unique case study for e-commerce adoption. Despite being a U.S. territory, its e-commerce retail sales ($458 million in 2019) lag significantly behind global markets (Kantrow-Vazquez, 2021). SBR on the island experiences distinct challenges: economic recession, infrastructure issues, natural disasters, and reduced GDP growth, resulting in mainland migration (Meyer, 2020). With small businesses comprising 99.7% of Puerto Rico’s establishments, understanding their e-commerce adoption challenges is crucial. Unfortunately, limited research exists exploring the barriers preventing SBRs from adopting e-commerce in Puerto Rico, hindering digital integration and growth opportunities (Fernández & Ortiz-Soto, 2020). Therefore, this study was proposed to explore the perceptions and experiences of small business leaders in Puerto Rico to determine the key factors influencing e-commerce adoption. Understanding these barriers and opportunities is critical for developing strategies that enhance digital transformation within Puerto Rico’s retail sector.
Literature Review
E-commerce Adoption in Small Businesses
The adoption of e-commerce among small businesses has been widely studied, with researchers emphasizing the role of financial capacity, technological infrastructure, and organizational readiness (Kraemer et al., 2005; Rahayu & Day, 2015). While digital transformation provides a competitive edge, studies have shown that many small enterprises lack the necessary resources to implement and maintain e-commerce platforms effectively (Al-Alawi & Al-Ali, 2015). In the Puerto Rican context, small businesses account for 99.7% of all enterprises, yet e-commerce adoption rates remain significantly lower than those observed in mainland U.S. markets (Meyer, 2020). Economic factors, including high operational costs and limited digital education, have been identified as major barriers. Government policies and financial incentives have played a crucial role in fostering e-commerce in other regions (Fernández & Ortiz-Soto, 2020), but their impact in Puerto Rico remains limited.
Theoretical Framework for E-Commerce Adoption in Small Businesses
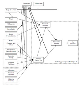
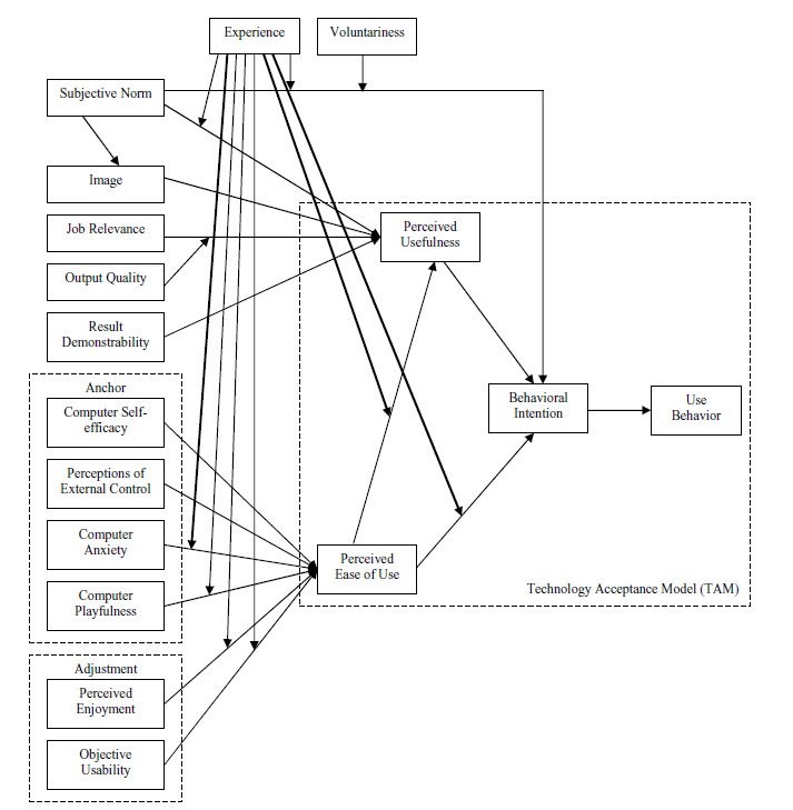
Selecting an effective theoretical framework was essential for guiding the exploration of e-commerce adoption among small retail businesses in Puerto Rico. Researchers have identified several theories regarding businesses’ adoption of e-commerce, with three prominent models emerging as particularly valuable: the Diffusion of Innovation (DOI) Theory, the Technology Acceptance Model (TAM), and the Theory of Competitive Advantage (TCA) (Amornkitvikai et al., 2021). The integrated framework presented in Figure 1 illustrates the association between three critical theoretical models, which provided a comprehensive lens for exploring technological adoption in small businesses in Puerto Rico. Such an integrated approach reveals the nuanced interactions between different theoretical perspectives on innovation and technology acceptance.
The DOI framework, posited by Rogers in 1962, provides a comprehensive understanding of how innovations diffuse across populations. Rogers (2003) suggested that the adoption of an innovation is based upon five critical attributes associated with the innovation, as illustrated in Figure 2. Namely, the five crucial attributes are perceived attributes of an innovation, type of innovation decision, communication channels, nature of the social system, and extent of change agents’ promotion efforts (Rogers, 2003). In 2003, Rogers determined that the first attribute, perceived attributes of an innovation, accounted for 49% to 89% of the variance in adoption rates across diverse populations (Rogers, 2003). Therefore, exploring the elements associated with perceived attributes of an innovation is paramount since this attribute accounts for such a high percentage of why an innovation is adopted. The components that comprise perceived attributes of an innovation include its relative advantage, compatibility, complexity, trialability, and observability. The perceived relative advantage of an innovation is associated with the user’s attitude and perception of the innovation’s usefulness compared to current innovations and practices (Penjor & Zander, 2016). However, the perceived advantage of a technology is not enough to ensure adoption; compatibility and complexity are equally important (Denis et al., 2002; Fitzgerald et al., 2002; Greenhalgh et al., 2004).
The perceived compatibility of an innovation is associated with the user’s perception of how well the new innovation aligns with current standard operating procedures, technological infrastructure, and organizational values. The greater compatibility of a technology with these elements increases the likelihood that the innovation, in this case, e-commerce adoption, will be adopted by the user (Agarwal & Prasad, 1998; Keesee & Shepard, 2011; Kim & Galliers, 2004; Ryu et al., 2009). The perceived complexity of an innovation is associated with the difficulty of implementing, learning, and using it. More complex innovations are associated with a reduced likelihood of adoption due to increased time and effort requirements (Cheng, 2015). Trialability is associated with the user’s ability to trial the innovation before committing to adopting it. Trialability of an innovation enables users to assess the perceived usefulness of the innovation before committing fully to its implementation. As a result, this element of perceived attributes of an innovation helps reduce the users’ risk of purchasing an innovation that they may be unable to use or find not useful. Within the context of e-commerce adoption, this element is not as applicable to this study because the adoption of e-commerce requires significant infrastructure investments (Penjor & Zander, 2016). Ultimately, observability is linked to the observable benefits of adopting a technology. Namely, suppose the benefits associated with adopting e-commerce in retail are evident. In that case, potential users are more likely to adopt an innovation that shows clear and observable advantages to them, with benefits that are demonstrable, resulting in a greater likelihood that the innovation will be adopted (Greenhalgh et al., 2004). The relative advantage, compatibility, and complexity of an innovation are suggested to be associated with the perceived usefulness of an innovation, while the perceived complexity of using an innovation is associated with the perceived ease of use, constructs related to the TAM.
As illustrated in Figure 3, Davis’s (1989) original TAM framework identified perceived usefulness and ease of use as the primary determinants of an innovation’s adoption. Therefore, prior research on the adoption of an innovation suggests that the perceived usefulness and ease of use of an innovation are essential in determining its likelihood of adoption, as they influence the user’s attitude toward the innovation, which is associated with an individual’s behavioral intention to use and actual use behavior. Since its original inception in 1989, the TAM has evolved significantly to encompass the creation of the TAM2 and TAM3.
As illustrated in Figure 4, the TAM3 provides an extensive framework for exploring the adoption of an innovation at the individual level, while the DOI conceptualizes technology adoption at the macro-level. Based on the TAM3, individual-level factors associated with the adoption of an innovation or technology are related to individual factors that influence the users’ perceptions of the usefulness and ease of use of an innovation. More specifically, perceived usefulness is influenced by individual factors such as subjective norms, image, job relevance, output quality, and result demonstrability. In addition, individual-level factors that influence a user’s perceived ease of use of an innovation include computer self-efficacy, perceptions of external control, computer anxiety, and computer playfulness as anchor variables, along with perceived enjoyment and objective usability as adjustment factors (Venkatesh & Bala, 2008). As illustrated in Figure 3, these individual factors influence the perceived usefulness and ease of use of an innovation, which, in turn, influences behavioral intention and use behaviors.
Porter’s TCA is the final theoretical framework used in the current study to explore the adoption of e-commerce in retail in Puerto Rico. The TCA provides an additional framework focused on the business-level motivations of adopting a practice within an organization. Within the context of the current study, e-commerce adoption in Puerto Rico was the practice I sought to explore. Porter (1985) identified three strategic approaches organizations could employ to bolster their competitive advantage: cost leadership, differentiation, and focus strategies. Based on the TCA, and within the context of the current study, these strategic approaches are distinct pathways for leveraging technological innovations to enhance competitive positioning, making this theoretical framework particularly relevant for understanding small business motivations underlying e-commerce adoption decisions within resource-constrained environments.
The construct of cost leadership is associated with businesses obtaining a competitive advantage by minimizing costs, bolstering operational efficiency, while maintaining or bolstering profitability. Therefore, cost leadership is associated with providing consumers a lower-cost product or service while either maintaining or bolstering profits. Potential examples of how to adopt e-commerce in retail sales in the Puerto Rico context include reducing operational costs, such as reducing the cost of supply chain management and marketing. Online marketing through social media platforms increases a business’s consumer reach, potentially increasing overall profitability (Chew et al., 2008). Regarding the differential strategy in the TCA, this construct is associated with practices that a company can employ to enhance its competitive advantage by differentiating itself from competitors. The adoption of e-commerce in retail sales can significantly differentiate a company from others by bolstering customized product offerings to consumers, personalized customer care and support, and enhancing product or service delivery. By offering more consumer-centric advertising, care, and customer support, businesses can differentiate themselves from larger competitors that may not use e-commerce retail strategies.
Interconnections between these models revealed a complex theoretical landscape. The DOI’s relative advantage, compatibility, and observability relate directly to TAM’s perceived usefulness and attitude. Complexity elements from DOI correspond to TAM’s perceived ease of use. Simultaneously, the Theory of Competitive Advantage’s strategic approaches link closely with the perceived usefulness of technological adoption (Aleke et al., 2011). In addition, these three models afforded the researcher the ability to explore the adoption of e-commerce in the context of Puerto Rico from a general diffusion perspective (DOI), individual-level factors perspective (TAM), and business motivation perspective (TCA).
Therefore, within the current study, exploring e-commerce adoption in the context of Puerto Rico by integrating these three frameworks allowed for a more comprehensive understanding of the research problem and phenomenon. In addition, although prior research has applied the DOI (McMullen et al., 2015; Raynard, 2017; Schiavone & Simoni, 2019), TAM (Al-Emran & Granić, 2021; Althuizen, 2018; Isnain et al., 2021; Zarei et al., 2021), and TCA separately (Bashir & Verma, 2017; Bennett & Smith, 2002; Ong & Hishamuddin, 2008) and the DOI and TAM together (Althuizen, 2018; Cheng, 2015; Ward, 2013), there has been minimal exploration of the adoption of an innovation using all three theoretical frameworks. Therefore, a gap exists in the literature that needs to be explored across various contexts.
Key Challenges to E-commerce Adoption in Puerto Rico
Small businesses encounter significant challenges when attempting to implement e-commerce strategies (Amornkitvikai et al., 2021). Technological knowledge represents a primary obstacle, with many small business owners lacking the essential skills required to develop and manage online stores effectively (Rahayu & Day, 2015). Empirical research demonstrates that such skill deficiencies create substantial barriers to digital transformation, preventing businesses from fully leveraging online market opportunities (Chen et al., 2002; Penjor & Zander, 2016).
Financial constraints emerge as another critical impediment to e-commerce adoption (Chew et al., 2008). Establishing and maintaining digital platforms requires considerable financial investment, which is particularly challenging for businesses operating with limited capital resources (Nazir & Zhu, 2018). Operational expenses, technological infrastructure costs, and the need for specialized digital skills create substantial economic barriers for small enterprises seeking to expand their online presence (Qin & Liu, 2022).
Governmental support is crucial in facilitating digital adoption, yet remains inadequate in many contexts (Al-Emran & Granić, 2021). Researchers have consistently identified financial and educational incentives as key mechanisms for supporting technological innovation among small businesses (Dahbi & Benmoussa, 2019). Particularly in regions like Puerto Rico, government initiatives supporting e-commerce remain limited and underutilized, further complicating small businesses’ digital transformation efforts (Rogers, 2003).
Overcoming such barriers requires a multifaceted approach involving technological education, financial support, and targeted governmental interventions (Davis et al., 1989). Strategic partnerships between educational institutions, financial organizations, and government agencies could potentially mitigate these challenges and support small businesses in their digital evolution (Cheng, 2015). Comprehensive strategies addressing technological knowledge, financial constraints, and supportive policy frameworks are essential for successful e-commerce adoption in small business contexts (Aleke et al., 2011).
The Role of Social Media in E-commerce Adoption
In the absence of fully integrated e-commerce platforms, many SBRs in Puerto Rico have adopted the use of social media as a cost-effective alternative. Platforms such as Facebook, Instagram, and WhatsApp enable businesses to interact with customers, promote products, and facilitate digital transactions (Chatterjee & Kumar Kar, 2020). However, while social media offers an entry point into digital commerce, it does not provide the same scalability and security as dedicated e-commerce platforms.
Research Questions
To further explore the themes identified in the literature, this study was guided by the following research questions:
-
What are the perceptions of small business retail leaders in Puerto Rico regarding e-commerce adoption?
-
What challenges do they experience in integrating online platforms into their business strategies?
Methods
Study Design
A qualitative exploratory case study approach was employed in the current study to explore SBR leaders’ perceptions and challenges regarding e-commerce adoption in Puerto Rico. A case study methodology was chosen because it provides an in-depth understanding of real-world experiences (Yin, 2017). Three sources of data were collected and included semi-structured one-on-one virtual interviews, archival records, and a direct assessment of each SBRs online presence. Field testing was conducted to ensure the semi-structured interview questions would elicit the desired responses to collect the data needed to address the identified research problem and questions posited in this study. Several strategies were employed in the current study to bolster the trustworthiness of the findings including member checking (credibility), triangulation (credibility and confirmability), inquiry audit (confirmability), reflexive journaling (confirmability), codebook development (confirmability), generating a rich and thick description of the phenomenon of interest (transferability), and illustrative participant responses (transferability). Data triangulation was also employed to ensure the credibility of the findings by comparing interview insights with archival data and online presence evaluations. Overall, the use of multiple data sources and trustworthiness strategies strengthened the study’s reliability and validity of the research findings.
When confronted with the choice of methodology to employ, the qualitative exploratory case study design was found to be the most appropriate because it affords researchers the ability to investigate unexplored phenomena and determine the relevant forces, variables, and processes associated. An in-depth exploration of the phenomenon of interest using this methodology leads to further research, which eventually leads to theory building. In the current study, this approach led to a better understanding of the relationships between the three theories while ensuring a broad exploration of the phenomenon of interest.
Participants
SBR leaders were targeted and recruited from the San Juan region of Puerto Rico to explore e-commerce adoption challenges among local businesses (Fernández & Ortiz-Soto, 2020). Multiple platforms were utilized to identify and recruit participants, including the Department of State registry, WhatsApp, and LinkedIn. Each step followed carefully developed protocols to ensure data quality. The multi-platform approach maximized potential participant engagement. The recruitment process consisted of 111 retail leaders being identified and sent invitational emails, as described in Table 1. Twenty-one potential participants responded to the invitational e-mail. However, only 16 completed the informed consent and the interview process.
Male participants represented the majority of the sample at 81%. Electronics and cell phone businesses formed the largest sector, accounting for 44% of participants. The remaining participants represented diverse retail sectors, including apparel and jewelry, repair and parts, gaming and social media marketing, real estate, and solar products, as described in Table 2. Once enrolled in the study, participants were assigned an alphanumeric as illustrated in Table 3.
Procedures
An 11-step data collection process was implemented to ensure comprehensive and ethical research protocols (Creswell & Creswell, 2018). The approach prioritized systematic data gathering and participant protection. Rigorous methodological standards guided each stage of the collection process, which is outlined in Table 4. The three main data sources were semi-structured interviews, archival records obtained from industry reports and policies related to digital transformation in Puerto Rico’s retail sector, and a direct online presence assessment form was utilized (Appendix A) to evaluate each SBR business website and social media accounts to assess the level of e-commerce integration.
Ethics
As in any research project involving human subjects, the protection of participants’ human rights was upheld. More specifically, first, University IRB approval was obtained to ensure the study methods complied with human rights. Second, it was ensured that all participants were treated with respect. Third, no physical or psychological harm was expected as the study was at minimal risk to the participants. Fourth, beneficence and justice for participants were acknowledged and upheld in the proposed study. Fifth, all data was stored on an encrypted and password-protected zip drive for three years to ensure anonymity and confidentiality. Sixth, all data was locked in a filing cabinet accessible only by authorized personnel. Seventh, all data was destroyed after three years by electronically wiping electronic devices and shredding any physical data. Eighth, participants were assigned an alphanumeric (RL1, RL2) to protect their anonymity and preserve confidentiality. Finally, participants were informed they could withdraw from the study at any time by contacting the investigator by email and stating that they would like to withdraw.
Data Analysis
A comprehensive six-phase thematic analysis approach was employed to ensure rigorous and systematic interpretation of collected data, as described in Table 5 (Braun & Clarke, 2006). The analysis method was employed to ensure deep and meaningful insights into participants’ experiences could be extrapolated. The systematic analysis allowed for a thorough exploration of e-commerce adoption challenges, which involved coding key themes from interview responses, cross-referencing findings with archival records and online presence assessments, and identifying common barriers and opportunities in e-commerce adoption among SBRs.
Results
Platform usage analysis revealed significant insights into digital presence among small businesses. Facebook represented the primary digital platform, with 14 out of 16 participants maintaining an active presence. Websites and Instagram showed equal prominence, used by 12 participants each, while fewer participants utilized TikTok and YouTube, as described in Table 5.
Thematic analysis of semi-structured interviews revealed two primary themes: social media platforms and networks increase the ease of marketing and retailing, and challenges in ease of use exist. Two subthemes were identified for each major theme as well. More specifically, the two major themes and subthemes identified were (a) social media platforms and networks increase the ease of marketing and retailing, (i) e-commerce is an effective marketing and retailing tool: high traffic and cost-effective, (ii) social media platforms and networks broaden retailers’ reach, (b) challenges in ease of use exist, (i) minimal computer and technology knowledge, and (ii) a general lack of technical support for setup and implementation is a challenge. A review of participant responses supporting each identified theme is presented in the following section.
Theme 1: Social Media Platforms and Networks Increase the Ease of Marketing and Retailing
Most study participants (n = 15) stated they felt social media and online networks or platforms are effective marketing tools for reaching consumers and bolstering retail sales. For example, RL1 stated:
I have been told there are people who have told me that 30 percent of their sales are online sales. I mean, that is another example. I know people who say that 30 percent of their sales are online versus what I sell. Well, it is a super big advantage being able to sell online.
Similarly, RL10 stated, “I have seen them, and it is very effective because I see their ads, I see what they sell, and if I were a client, I would be interested, for example, in Facebook, the banners that appear.” Participant RL16 stated:
I have seen people who have started from the bottom and have had an incredible result, and strategies they have used have been to promote with artists, promotion with influencers, with people who have a lot of influence and many followers on social networks, and through gifts and giveaways they have also been able to increase their clientele, their customers and have been able to increase their followers and that is a tremendous idea, I have even implemented it, and it has given me results.
Similarly, RL5 stated, “that guy who started to open stores, in the long term, he saw that it was a little easier and much more effective to do literally everything electronically, and at the moment, he is doing very well.” Appendix L lists other participants’ statements supporting the theme that study participants perceived social media platforms and networks as effective tools for bolstering retail sales.
In addition to participants’ general statements supporting social media platforms and networks increasing the ease with which retailers’ market and sell their products, study participants suggested e-commerce increased the ease of retailing by being a high-traffic and cost-effective retailing source. Therefore, the following section reviews the two subthemes identified for this major theme.
Subtheme 1: High-Traffic and Cost-Effective Retailing Source
Most study participants stated they felt online platforms and e-commerce increased the ease and efficiency of marketing (n = 13) by being a high-traffic retailing source (n = 11) and reducing marketing and retailing costs (n = 15). For example, RL10 stated, “most people are always using their cell phones. They are always looking at social networks to see what is happening and what is not happening, so I took advantage of that point to reach them.” Further, RL4 stated:
I use Facebook, the guides, I use classifieds, and little things like that. I have chosen to use them because it is one of the platforms that reach people the most, besides the fact that it is also a tool that is free; where we are right now as a society, it is a platform that I really think that of 100% of the people in the world we can say that 50 or 60% use this type of networks, so in that way I understand that it helps us a lot to market our product.
Regarding cost, RL11 stated e-commerce marketing is “low cost in advertising because it is much cheaper than a billboard, much cheaper than having an advertisement on television.” Additional participants’ excerpts supporting this subtheme are described in Appendix M.
Subtheme 2: Social Media Platforms and Networks Broaden the Retailer’s Reach
In addition, the study participants perceived online platforms as a high-traffic, cost-effective retail source and perceived it to broaden the retailers’ reach (n = 13). Broadening the retailers’ reach improves the ease of marketing and retailing. For example, RL1 stated, “I have greater exposure, my advantage would be if I manage to sell online.” Further, RL12 stated, “the first is that it completely breaks the geographical barrier. You can reach anyone you decide where.” Finally, RL14 stated, “I can perform better in the area of reaching more people.”
Theme 2: Challenges in Ease of Use are a Barrier to Adoption
Study participants also suggested significant barriers to adopting the use of online platforms and e-commerce for retailing in the Puerto Rican context associated with challenges in ease of use (n = 15). More specifically, subthemes associated with this major theme were minimal computer and technology knowledge and a general lack of technical support for setting up and implementing e-commerce strategies. These challenges suggest an overall challenge in the ease of using e-commerce strategies for marketing and retailing in Puerto Rico. A review of the e-commerce assessment forms for participants was congruent with this finding. Namely, even for those study participants who had a website for their business, only four participants (RL7, 9, 11, 13) had a great website that was responsive, easy to use, and pleasing to the eye. Two participants (RL6 and RL12) had moderately responsive websites, while the rest of the study participants either did not have a company website or did, but it was poorly executed, suggesting challenges in successfully employing the e-commerce strategy. The following section reviews the subthemes associated with this major theme.
Subtheme 1: Minimal Computer and Technology Knowledge is a Challenge
Most study participants felt computer and technology knowledge (n = 12) are significant barriers to e-commerce adoption. For example, RL16 stated, “I have basic knowledge in computers, I really do not know much.” Similarly, RL10 stated regarding computer knowledge that their expertise on a scale “from one to ten, a five. Very low.” Further, RL1 stated:
the main challenge in the technical part of the final setup and how to configure, whether to use a professional company to make the page or you can do it yourself with a small tutorial. Things like that those are the main challenges that I think. I mean, I tried, and I have a Shopify, but I have not followed it up. I have not had the support because sometimes you get stuck or you do not follow it up yourself. You do not set a schedule to continue developing it like a site has to have the photos. That is another challenge: good photos if you can take them on your cell phone or if there are some recommendations that give, that is, two or three little doubts.
Subtheme 2: General Lack of Technical Support for Setup and Implementation is a Challenge
Another significant barrier to e-commerce adoption suggested by participants was a general lack of technical support for setup and implementation (n = 14). Study participants suggested that an overall lack of technical support significantly hindered their abilities to adopt e-commerce strategies for marketing and retail. The e-commerce assessment of participants’ online presence also supported the lack of technical support. Namely, many study participants did not have a dedicated website for retail purposes, and very few of those executed e-commerce strategies effectively by having a user-friendly retailing website. For example, RL16 stated:
Challenges, I think would be to be able to make people give you good support and believe in what you are creating since there are many pages, there are many companies, and when creating a website that people can transition from what they are used to do or where they are used to buy or order from you to transition to a different or more updated way.
In addition, RL4 stated, “The truth is that not everyone is technical, and with employees, it is to train them or know who to hire.” In addition, RL9 stated, 'The challenge is basically education, as I come from the old school, so to speak. It is basically orientation, education, and updating me on how to work social networks." Finally, RL7 stated:
The challenge when one is starting, at least in my case, the challenge I had was to start learning how to manage this platform. That was my biggest challenge: looking for courses and taking courses took me more time. Since I did not have the budget to pay someone who could develop the platform, I had to pay for the courses, and it took me more time to learn. I find that a challenge.
Discussion
Consistent with prior research, the findings of this study suggested social media and e-commerce platforms are beneficial for small business retailers in Puerto Rico. Existing research supports the notion that online platforms can substantially improve marketing and retailing processes (Chatterjee & Kumar Kar, 2020; Felix, 2021) and that the adoption of technology in general improves various organizational functions (Badie et al., 2024; Kahle-Piasecki et al., 2024). SBR leaders in the current study suggested that using social media for marketing provided significant advantages in targeting consumers and enhancing sales. Therefore, these findings suggest that social media platforms offer significant opportunities for cost-effective marketing due to their high user traffic and cost-effectiveness. Consistent with prior research, study participants suggested that platforms like Facebook and Instagram provided increased consumer exposure at minimal cost (Eghtesadi & Florea, 2020). Prior research suggests that using platforms with minimal transactional costs for consumer marketing represents a significant advantage for small businesses considering e-commerce adoption (Sila, 2019). It is important to note that these findings challenge previous research that identified cost as a barrier to e-commerce implementation in developing economies (Kumar et al., 2021; Sila, 2019; UNCTAD, 2019). SBR leaders in this study recognized the potential of e-commerce to transcend the geographical limitations of traditional brick-and-mortar stores. As described in previous literature, digital platforms enable businesses to expand their consumer base beyond local boundaries (Costa & Castro, 2021). Further, prior research suggests that e-commerce adoption could significantly increase clientele and market reach for small businesses (Kumar et al., 2021; Nolan, 2022), which is confirmed by the study findings.
Within the current study, SBR leaders suggested they encountered substantial challenges in implementing e-commerce strategies. Minimal technological knowledge and a perceived lack of technical support emerged as primary obstacles to digital transformation, which is supported by prior research in other contexts (Amornkitvikai et al., 2021). The findings from this study support the theoretical framework wherein it was found that perceived ease of use significantly influences SBR leaders’ intentions to adopt digital marketing technologies. The current study’s findings also suggested a critical barrier to e-commerce adoption for Puerto Rico SBRs involved limited technological expertise among management and the workforce. Existing research consistently found skill deficiencies as a significant impediment to implementing digital marketing strategies (Fernández & Ortiz-Soto, 2020; Koe & Sakir, 2020). Within the current study, a lack of technical skills can be suggested to prevent SBRs in Puerto Rico from fully realizing the potential benefits of e-commerce platforms. In the current study, SBR leaders reported that insufficient technical support is a major challenge in e-commerce adoption. Prior research suggests that government policies and industry infrastructure significantly influence technological integration (Lekmat, 2019), which is supported by the current research findings. It is important to consider that while government support can be beneficial, excessive regulatory guidelines may also hinder adoption processes (Koe & Sakir, 2020). Overall, the findings of this study provide a better understanding of e-commerce adoption challenges among SBRs in Puerto Rico. The findings of this study contribute to the broader understanding of digital transformation barriers in the small business contexts in Puerto Rico.
Limitations of the Study
Due to the target sample being located in Puerto Rico, recruiting study participants proved challenging. Further, the focus of this study was on the adoption of e-commerce strategies and online platforms for retailing. Because the target sample was located in another country, a potential limitation of this study was that participants had to be at least partially technologically savvy, as they were contacted using an online platform. Therefore, the sample recruited for this study may not fully represent the target sample, as the researcher could only recruit individuals already using the online platforms described in the recruitment process. Therefore, the research findings are not generalizable to the overall target sample.
Recommendations for Future Research
Several potential recommendations for future research can be derived from this study. Namely, for researchers seeking to replicate the current study, it is recommended that they aim for a larger sample size and employ randomized sampling techniques whenever possible. Obtaining a larger sample size will bolster the generalizability of the research findings to different contexts. It is further recommended that future research be conducted to explore the application of the three theoretical frameworks employed in this study in other areas with low e-commerce adoption. An exploration of these theoretical frameworks across diverse emerging market contexts with low e-commerce adoption is essential in validating the current findings while identifying new potential challenges. Future research should also employ a comparative study design between Puerto Rico and other U.S. territories or comparable island economies to obtain valuable insights into the applicability of the three converged theoretical frameworks across various contexts wherein economic constraints, infrastructure limitations, and geographical isolation may influence the adoption of e-commerce among small business owners. It is also recommended that future research employ longitudinal studies to explore the adoption of e-commerce in small retail businesses using the three theoretical frameworks. A longitudinal study would allow researchers to explore the progression of e-commerce adoption challenges and facilitators across societal, individual-level, and business-level factors or motivations.
Additionally, the identified gap in the application of the three theoretical frameworks presents an opportunity for researchers to build upon existing theories. More specifically, future research could be conducted that explores how environmental factors, such as economic conditions, infrastructure limitations, educational resource availability, and government support influence the association between theoretical constructs and use behavior across different economic and geographical contexts. In addition, researchers could employ studies seeking to determine cross-cultural validation of the converged frameworks within other small business contexts with low e-commerce adoption. Findings from cross-cultural studies could significantly contribute to theoretical development and provide practical insights for policymakers, business support organizations, and economic development agencies within emerging markets and distinct geographical regions.
Conclusion
A qualitative case study was conducted to explore the perceptions of SBR leaders in Puerto Rico regarding their experiences and perceptions associated with adopting online platforms for marketing to consumers. The findings from this study suggest a critical challenge experienced by SBRs in Puerto Rico. Namely, while digital platforms offer tremendous growth and market expansion potential, significant barriers prevent widespread e-commerce adoption. In addition, the study’s findings provide significant insights into the application of three theoretical frameworks (DOI, TAM, and TCA) within the context of SBR in Puerto Rico. Within the current study, study participants’ recognition of the cost-effectiveness of using social media platforms to market to consumers aligns with the TCA cost advantage and the DOI’s relative advantage constructs. More specifically, thematic findings of the benefits associated with e-commerce adoption (high-traffic exposure, cost-effective marketing, and broadened geographical reach) provide empirical support for the relative advantage and observability constructs described in the DOI.
In addition, barriers identified by study participants, such as technological knowledge and technical support, provide empirical evidence for TAM’s perceived ease of use challenges and the DOI’s complexity construct. In addition, the thematic findings of minimal computer knowledge and a lack of technical support as challenges to e-commerce adoption provide empirical support for how the perceived difficulty of implementing e-commerce in SBR influences use behavior. These findings directly support Davis et al.'s (1989) emphasis on ease of use as a primary determinant of technology acceptance. Further, barriers identified by study participants associated with perceived complexity of technology adoption also provide empirical support for the theoretical understanding that innovations perceived as complex are less likely o be adopted. Overall, the convergence of the three theoretical frameworks and application in this study revealed that e-commerce adoption in resource-constrained contexts is a multifaceted challenge requiring a broad exploration of the problem using an integrated framework. Overall, the study findings revealed that although study participants understood the competitive advantage of adopting e-commerce in SBR companies in Puerto Rico, barriers associated with TAM’s ease of use, and the DOI’s complexity construct suggest significant barriers to e-commerce adoption and therefore study participants ability to fully comprehend the benefits associated with e-commerce adoption.
SBR leaders recognized the significant benefits of online marketing by acknowledging its cost-effectiveness, broad reach, and potential to high exposure because of the high-traffic digital platforms obtained from consumers. However, SBR leaders in Puerto Rico remain constrained by technological limitations and systemic challenges. The findings of this study suggest that e-commerce adoption is not only a challenge due to digital literacy but a complex challenge associated with knowledge, infrastructure, and the availability of support systems. Within the current case, it is evident that SBR leaders in Puerto Rico are not resistant to technology adoption; they lack the necessary resources, technical skills, and institutional support to implement online strategies effectively.
These theoretical insights, combined with the empirical findings, demonstrate the need for several targeted interventions that address (a) digital literacy and technology training, (b) infrastructural support for technology integration, (c) government and institutional assistance for small businesses, and (d) accessible technical support and educational resources. Overall, the study findings suggest that Puerto Rico’s small business ecosystem is at a significant moment in time. Economic revitalization through digital transformation is possible, but realizing this potential requires a comprehensive and collaborative approach at multiple levels. Stakeholders, including government agencies, educational institutions, and business support organizations, need to work collaboratively to address the challenges identified in this study by SBR leaders in Puerto Rico if economic revitalization of this region is desired. Adopting technology to implement e-commerce is not an insurmountable challenge but a pathway to economic resilience and growth globally and within the context of Puerto Rico. Puerto Rico can empower its small businesses to compete in the global digital marketplace by investing in human capital, technological infrastructure, and supportive ecosystems. Ultimately, this study is a call to action, a blueprint for transforming technological barriers into bridges of economic opportunity.



